首页
新闻中心
国有产权
招标代理
农村产权
政策法规
资料下载
关于我们
当前位置:
首页
>>
招标代理
>>
采购公告
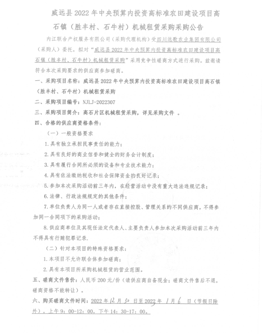
威远县2022年中央预算内投资高标准农田建设项目高石镇(胜丰村、石牛村)机械租赁采购采购公告
作者:办公室 发布时间:2022-12-29 18:31
【上一篇】:
威远县2022年中央预算内投资高标准农田建设项目越溪片区机械租赁采购采购公告
【下一篇】:
威远县2022年中央预算内投资高标准农田建设项目高石镇(胜丰村、石牛村)材料采购采购...